Police Siren Project
POLICE SIREN CIRCUIT DIAGRAM
POLICE SIREN MINI PROJECT
POLICE SIREN 555
Police Siren Project
This police siren simulated electronic project uses two 555 timers IC to generate a sound similar to the police siren. A single 556 timer IC which consists of two 555 timers can also be used. In this circuit, both of the timers are configured as astable circuit.
The first timer is configured as a square wave close to 1 Hz astable oscillator. The output of this timer is used to feed the control voltage of the second timer where it is subjected to frequency modulation. This frequency modulation will generate a tone similar to the siren used by the police.
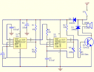
Schematic Diagram
When S1 is switched ON, the circuit will be powered ON and U1 will start to oscillate at a frequency given by the formula:
f = 1.44/[(R1 + 2R2)(E1)]
= 1.44/[(10 + 2*82)(10)] Hz
= 0.8 Hz
This output frequency from pin 3 of U1 is fed into pin 5 of U2 where it is subjected to frequency modulation through resistor 10K. The tone generated can be varied by changing the values of potentiometer VR1.Experiment with the sound and settle with the best sound of your choice. The output of U2 is used to drive a power transistor which in turn drives an 8 ohm speaker. Diode D2 is used to prevent the damage of transistor Q1 due to the back emf generated by the speaker during the ON/OFF driving of the speaker.
A good way to start is to assemble all the components on a breadboard and connecting all of them using jumper wires on the board. Power up the board using 9V DC power supply and test the functionality of the circuit before proceeding to solder them onto the PCB strip board.
If you want to go further, try drawing the schematic diagram followed by the layout of the PCB pattern, etch the board, drill, assemble and solder the parts before testing them.
Parts List


Tidak ada komentar: